人生就是博
首页
走进人生就是博
集团简介
董事长致辞
人生就是博之路
组织架构
业务布局
荣誉展示
企业文化
人生就是博故事
匠筑精品
流金岁月
人生就是博人物
司庆盛况
庆典寄语
党建引领
党建动态
先进事迹
红色记忆
动态信息
集团要闻
公示公告
图片新闻
公司视频
媒体关注
平面刊物
服务领域
工程服务
地产置业与社区服务
延伸服务
服务领域
工程服务
地产置业与社区服务
新材料新能源
PPP
教育
可持续发展
项目管理标准化
技术创新
深化设计
装配式建造
绿色建筑
数字建造
EPC
布局海外
大客户合作
爱心人生就是博
慈善综述
爱心历史
数说慈善
典型项目
暖心故事
加盟人生就是博
乐活人生就是博
职等你来
首页
走进人生就是博
集团简介
董事长致辞
人生就是博之路
组织架构
业务布局
荣誉展示
企业文化
人生就是博故事
匠筑精品
流金岁月
人生就是博人物
司庆盛况
庆典寄语
建党100周年
建党动态
先进事迹
红色记忆
动态信息
集团要闻
公示公告
图片新闻
公司视频
媒体关注
平面刊物
服务领域
工程服务
地产置业与社区服务
延伸服务
服务领域
工程服务
地产置业与社区服务
新材料新能源
PPP
教育
可持续发展
项目管理标准化
技术创新
深化设计
装配式建造
绿色建筑
数字建造
EPC
布局海外
大客户合作
爱心人生就是博
慈善综述
爱心历史
数说慈善
典型项目
暖心故事
加盟人生就是博
乐活人生就是博
职等你来
NEWS
动态信息
集团要闻
公示公告
图片新闻
公司视频
媒体关注
平面刊物
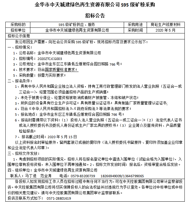
金华市人生就是博城建绿色再生资源有限公司S95级矿粉采购 招标公告
发布时间:2020/04
上一篇
返回
下一篇
法律声明
隐私政策